设为首页  |  加入收藏
当前位置: 人事首页>>工作动态>>正文

时间:2019年01月06日

作者:

来源:

点击量:

关于做好2018年下半年招聘教师报到安置工作的通知

各单位、各位新教师:

为做好2018年下半年招聘教师报到安置工作,给新教师们提供良好的工作、学习和生活环境,现就报到相关事宜通知如下:

一、报到时间

2019228-31日。

新教师必须按照规定时间来校报道,不得提前或晚到。来校前,应提前1天与用人单位取得联系,携带相关材料,由用人单位指派专人协助新教师按程序到受理单位办理相关手续。

二、来校路线

可乘飞机或火车从乌鲁木齐(或吐鲁番)→阿克苏,换乘汽车或线路出租车从阿克苏→阿拉尔市(塔里木大学)。

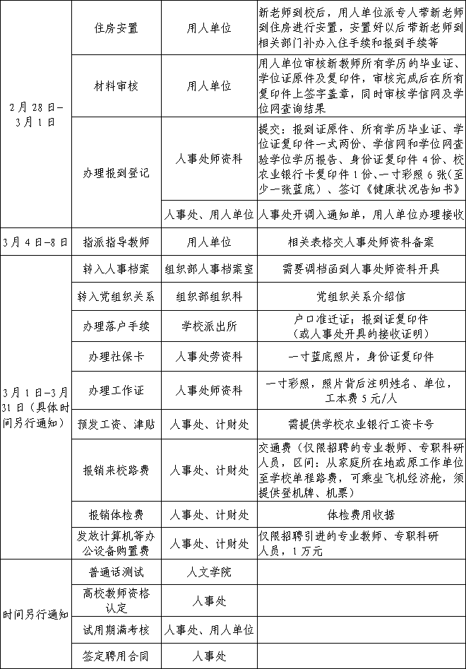
三、报到程序

四、联系方式

用人单位联系方式

行政部门联系方式

五、工作要求

各单位要高度重视新教师报到安置工作,指定专人负责,提前做好住房分配、卧具配置、来校接待等安排,相关部门要通力配合,全面做好报到安置工作。

档案邮寄地址:新疆阿拉尔市·塔里木大学组织部档案室

电话:0997-4681978    邮编:843300

附件:新教师来校服务指南

                                塔里木大学人事处

                                 201916

  • 附件: 【新教师来校服务指南.doc】已下载
  • 关闭

    地址:新疆阿拉尔市塔里木大学人事处     联系电话:0997-4680614     传真:0997-4680643     E-mail:rsc@taru.edu.cn邮编:843300

    Copyright@2022 Tarim University. All rights reserved. 塔里木大学人事处版权所有