各单位、各位新教师:
为做好2021年新招聘教师报到安置工作,给新教师们提供良好的工作、学习和生活环境,现就报到相关事宜通知如下:
一、报到时间
2021年8月18日-8月19日。
新教师必须按规定时间来校报到,来校前,提前一周与用人单位取得联系,提前准备好报到材料,用人单位成立2021年新教师报到安置领导小组,指派专人做好新教师报到工作。
二、报到方式
新教师入职报到由各用人单位按报到要求及流程组织进行。
三、来校路线
可乘飞机或火车从所在地到阿克苏,换乘汽车或线路车从阿克苏到达阿拉尔市(塔里木大学)。
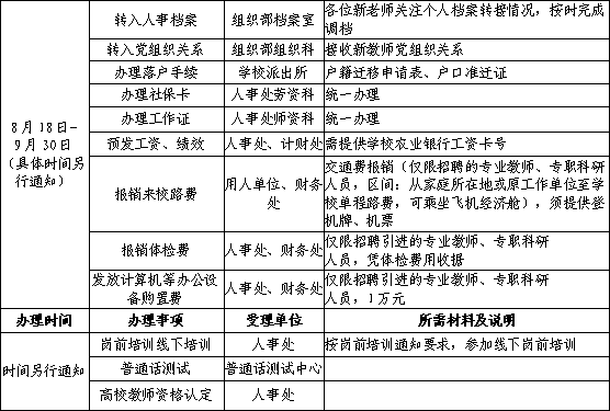
四、报到程序


五、联系方式

六、工作要求
各单位要高度重视新教师报到安置工作,指定专人负责,提前做好住房分配、卧具配置、来校接待等安排,相关部门要通力配合,做好新教师报到安置工作。
联系人:许老师 联系电话:0997-4680614
党委教师工作部(人事处)
2021年7月22日